MTH BR44
Projekte > Decoderumbau
wenn es dem Esel zu wohl wird, dann geht er aufs Eis... Anscheinend war mir auch zu wohl, deshalb hatte ich beschlossen, meine MTH 44 mit Faulhabermotor und ESU-Decoder auszurüsten. Hätte ich gewusst, was ich jetzt weiß, wäre ich wohl schreiend weggelaufen. Allerdings kann ich sagen, dass sich der Umbau trotz eines erheblichen Aufwands an Zeit, Geduld und Geld gelohnt hat. Dies ist jetzt eine ganz andere Lok, was Fahrverhalten und Sound betrifft. Aber der Reihe nach.
Bekanntlich ist das Fahrverhalten der Originallok nicht optimal. Sporadisch stoppt die Lok und lässt sich nicht wieder in Betrieb setzen. Das Langsamfahrverhalten lässt stark zu wünschen übrig. Die Stromaufnahme ist sehr hoch.
Beim Sound ist vor allen Dingen zu bemängeln, dass pro Radumdrehung nur drei Auspuffschläge zu hören sind, dabei müssen es bei einer Dreizylinderlok sechs sein. Die Tatsache, dass nur ein Lautsprecher im Tender ist, empfinde ich bei der Vorbeifahrt als sehr störend. Das mag für die Baugröße H0 OK sein, bei Null finde ich das unmöglich (auch, wenn es andere namhafte deutsche Hersteller so machen).
Ich habe also ein Pflichtenheft aufgestellt, was ich verändern wollte:
1. Umrüstung auf Faulhabermotor Typ 2342 S 018 CR (18V, 24W, 8000 U/min.)
2. Umrüstung auf Decoder ESU Loksound L 4.0
3. Decoder in die Lok, um nicht zu viele Lok-Tender-Verbindungen zu haben
4. Zwei Lautsprecher, davon einer in der Rauchkammer für die hohen Töne und einen im Tender für die Bässe. Der Lautsprecher im Tender wird über eine Frequenzweiche angeschlossen, die die Frequenzen über 1.000 Hz absenkt. Weil der Mensch tiefe Töne nur schwer orten kann, scheint das Auspuffgeräusch im Wesentlichen aus der Rauchkammer zu kommen (Subwoofer - Satelliten Prinzip)
5. Taktgeber für die Auspuffschläge mit Magnetscheibe und Hallsensor
6.Weiterverwendung des originalen Raucherzeugers und Ventilators. Der Raucherzeuger ist eine solide Veranstaltung aus Metall, nicht so ein Plastikding wie bei ESU
7. Neue Steckverbindung zwischen Lok und Tender. Nach dem neuen Konzept werden acht Pole gebraucht, gegenüber sechs bei der originalen Verbindung. Außerdem sind die Pins der originalen Verbindung sehr dünn
Besonderheiten der MTH-Konstruktion, die berücksichtigt werden müssen:
1. Bei der Lok erfolgt die Stromabnahme einerseits über die in Fahrtrichtung rechten Räder der ersten und letzten Kuppelachse und andererseits über die linken Räder aller Kuppelachsen und den Rahmen. Rahmen und Gehäuse sind somit nicht potentialfrei. Die Achsen der Lok sind geteilt und isoliert. Es gibt keine Radschleifer, stattdessen erfolgt die Stromabnahme über kleine, gefederte Schleifstücke von den isolierten Achsen, siehe Foto unten.
2. Die Tenderräder sind einseitig isoliert, der Strom wird von den in Fahrtrichtung rechten Rädern über Schleifer und von den linken Rädern über die Drehgestelle abgenommen. Auch der Tender ist somit nicht potentialfrei.
3. Das gemeinsame Potential ist Minus (GND) des Decoders, nicht Plus, wie bei allen bei uns verwendeten Decodern. Weil deshalb die weiß/roten LED einen gemeinsamen Minuspol statt eines gemeinsamen Pluspols haben, können sie nicht ohne weiteres vom Decoder geschaltet werden. Der ESU, wie alle seine Kameraden, schalten mit den Licht- und den AUX-Ausgängen das GND-Potential (Minus), Plus kommt für alle Verbraucher gemeinsam von U+. Die Potentiale müssen also invertiert werden, dazu verwende ich Optokoppler. Relais sind dafür nicht brauchbar, weil z.B. die LED über Pulsbreitenmodulation (PWM) versorgt werden, mit einer Frequenz, der Relais nicht folgen könnten.
4. Die Stromabnahmebasis der Lok ist also eigentlich sehr lang, von der ersten Kuppelachse bis zum letzten Tenderradsatz. Leider sind die Achsen der Lok aber nicht gefedert, so dass schon bei einer leichten Erhöhung im Gleis die mittleren Kuppelachsen aufliegen, die erste und letzte aber anfangen zu schweben. Leider ist das mit einem vernünftigen Aufwand nicht zu ändern.
Wir erinnern uns, dies ist die Lok, wie sie aus der Packung
kommt:

Und hier ist sie schon auf der Schlachtbank:

Bevor ich fortfahre, möchte ich erwähnen, dass nicht alles
auf meinem Mist gewachsen ist. Sehr viele Informationen und Anregungen verdanke
ich der Australischen Webseite Preitenbahn. Die Umbaubeschreibung lässt sich dort nicht
ohne weiteres öffnen, deshalb hier ein kleiner Umweg.
Die Beschreibung bezieht sich auf die S3/6 und die SNCF Chapelon, ist aber
weitgehend auch auf die BR 44 anwendbar.
Aber nun weiter mit dem Umbau. Als erstes habe ich den
Tender geöffnet:

In Folie eingepackt findet man den Decoder und in der
schwarzen Plastikdose den Lautsprecher. Die Teile und die Kabel,
einschließlich des Steckers für die Verbindung zur Lok habe ich entfernt:

Die Stromabnehmer
habe ich ebenfalls entfernt, die werden aber später wiedereingebaut. Danach sah
der Tender so aus:

Als nächstes habe ich die Lok zerlegt. Dazu sind nur drei
Schrauben zu entfernen, eine unter der Rauchkammer und zwei unter dem
Führerhaus:

Das ganze Kabelgewölle
habe ich ebenfalls entfernt, die kleinen Stecker aber an den Anschlüssen
zunächst belassen. Im Kessel befinden sich die Anschlüsse für Spitzenlicht,
Lüfter, Raucherzeuger, Triebwerksbeleuchtung, Feuer, und Führerhausbeleuchtung.
Daran wird nichts geändert, es kommt nur noch der Lautsprecher in der
Rauchkammer dazu.
Und hier nun das Fahrwerk:

Ziemlich mittig ist ein Bündel dünner Drähte zu sehen, die führen zu den LED der Frontbeleuchtung. Auf der kleinen Platine befinden sich auch die Vorwiderstände der LED. Die zwei Stecker sind für die Verbindung zu den Gerätschaften im Kessel (siehe oben). Die farbigen Kabel nach rechts sind für die Verbindung zum Tender, den Motoranschluss und die Stromabnahme der Lok.
Hier nun ist der Originalmotor mit der Kardankupplung zum
Schneckengetriebe zu sehen:

Und hier der Motor ausgebaut und die Motorhalterung:

Das Getriebe , das
auf die vorletzte Kuppelachse wirkt, ist eine massive Veranstaltung und würde
auch in einem Traktor eine gute Figur machen. Aber Scherz beiseite, es läuft
sehr leichtgängig. Die Zahnräder sind vermutlich aus Bronze, was mit der
Schnecke aus Stahl eine sehr gute Reibpaarung ergibt. Das fiese Chinafett :cursing:
habe ich mit Bremsenreiniger ausgewaschen und dann das Getriebe mit
leichtem Teflonfett (für Fahrräder) neu abgeschmiert:

Den Originalmotor habe ich durch einen Faulhaber 2342 018 CR
mit 18V und 24W ersetzt. Dieser ist ziemlich genau so lang wie der
Originalmotor, hat aber einen geringeren Durchmesser. Natürlich passt er nicht
in die originale Motorhalterung, deshalb habe ich einen Adapter gedreht. Dieser
hat den Durchmesser des Originalmotors und die gleichen Befestigungsgewinde.
Die drei inneren Bohrungen nehmen die versenkten Befestigungsschrauben für den
Faulhaber auf.

Hier ist nun der Faulhaber schon mit dem Befestigungswinkel
montiert. Weil die rudimentäre Schwungmasse mit dem Zebrastreifen für die
Lastregelung die falsche Bohrung für die Motorwelle des Faulhabers aufweist,
musste ich mir eine neue Aufnahme für die Kardanwelle drehen. Diese besteht aus
einem Stück Rundstahl mit einer Bohrung und einem Schlitz für den Mitnehmer.
Die Aufnahme ist auf 3 mm H7 für den Faulhaber gebohrt und aufgerieben:

Nachdem der Antrieb analog getestet und für gut befunden
war, habe ich mich um den Taktgeber für den Auspuffsound gekümmert. Als Sensor habe ich ein Hallelement
verwendet. Das hat nichts mit Nachhall zutu, der Name des Entdeckers des
Halleffekts hieß Edwin Hall. Wer mehr darüber wissen will, gibt in der
Wikipedia "Hall-Effekt" ein. Für uns Normalsterbliche genügt die
praktische Anwendung. Ein Hallelement ist ungefähr so groß wie ein
Streichholzkopf und hat drei Beine, man könnte es mit einem Transistor
vergleichen. Das Element hat eine flache und eine eckige Seite. Kommt man mit
dem Südpol eine Magneten in die Nähe der eckigen Seite, schaltet das Hallelement,
wenn es richtig angeschlossen ist. Der von mir verwendete Decoder ESU Loksound
L 4.0 hat direkte Anschlüsse für das Hallelement, der Anschluss ist in der
Betriebsanleitung des Decoders beschrieben.
Bei der BR 44 handelt es sich bekanntlich um eine Dreizylinderlok,
also müssen sechs Auspuffschläge pro Radumdrehung zu hören sein. Um das zu
erreichen, habe ich eine Geberscheibe angefertigt, in deren Umfang sechs
Neodym-Magnete mit 2 mm Durchmesser eingelassen sind. Die Scheibe habe ich aus
Kunststoff gefertigt, weil die Scheibe aus Platzgründen (Innentriebwerk) auf
der Isolierung der Achse sitzt. Wäre sie aus Metall, gäbe es einen Kurzschluss.
Die Scheibe passt auch nur auf die erste Kuppelachse. Weil ich natürlich die
Achse nicht ausbauen und ein Rad abziehen wollte (und konnte), musste ich die
Scheibe geteilt ausführen und mit zwei M1,6 Schrauben wieder verbinden:

Zu sehen ist der Prototyp der Scheibe, ich musste sie noch
mal anfertigen, weil die Enden der Magneten nicht mit dem Umfang der Scheibe
fluchten. Dadurch würden sich unregelmäßige Abstände der Auspuffschläge
ergeben. Bei der zweiten Scheibe habe ich dann die Bohrungen tiefer gemacht.
Den Hallsensor habe ich mit Sekundenkleber auf ein Stück zur
Öse gebogenen Messingdraht geklebt, die Anschlussdrähte an die gekürzten Beine
gelötet , das Ganze mit Schrumpfschlauch überzogen und mit der Schraube der
Bremsbacken befestigt. Der Pfeil im Foto zeigt auf den montierten Sensor:

Weil ich den Decoder in den Kessel gebaut habe, waren acht
Verbindungen zwischen Lok und Tender erforderlich, als da sind: Gleis rechts,
Gleis links, U+, Ground, Licht weiß, Licht rot, Lautsprecher plus, Lautsprecher
minus. Das sind zwei mehr, als bei der die Originalkupplung mit sechs
Verbindungen.
Ich musste also eine neue Steckverbindung anfertigen. Dazu
habe ich mir spezielle Steckverbinder mit 2 mm Stiftabstand (das Original hat
2,54 mm) bei Reichelt bestellt. De Breite stimmte damit fast genau überein.
Dazu habe ich mir zwei kleine Platinen gefräst, die acht Bohrungen für die Pins
und zwei Bohrungen für die Befestigungsschrauben M2 aufweisen. Dazu habe ich
mir noch kleine Abstandshülsen aus Messing gedreht. Mit ein wenig Feilarbeit an den Aufnahmen hat
es dann gepasst. Montiert sieht das so aus:




Jetzt geht es weiter mit dem Decoder. Dafür habe ich den ESU Loksound L 4.0 gewählt, aufgrund seiner recht geringen Größe. Er kommt mit einer Adapterplatine,
die ich aber nicht verwendet habe. Stattdessen habe ich eine Adapterplatine
entworfen, die auch die vier Optokoppler und die Vorwiderstände für die LED in
der Lok enthält. Die Vorwiderstände für die LED im Tender sitzen auf der
Tenderplatine, um die Anzahl der Leitungen zwischen Lok und Tender auf ein
Minimum zu reduzieren. Hier das Bild der Adapterplatine, bitte beachten, dass
ich die Optokoppler-Bausteine versehentlich verkehrt herum
montiert hatte:

Der 10polige Stecker unten an der Adapter-Platine dient zur
Verbindung der Adapter-Platine mit der Verteiler-Platine im Kessel. Dies ist
der Schaltplan der Adapter-Platine:

Die Adapterplatine mit dem Decoder habe ich dann stehend auf
einem Metallteil montiert, das den sonst unten offenen Kessel abschließt. Die
Fotos zeigen die erste Version der Adapterplatine, bei der ich die bedrahtete
Version des Optokoppler-Bausteins eingesetzt haben. Es stellte sich aber
heraus, dass Bauteile des Decoders diesem Baustein im Wege waren, weshalb die
Kombination Adapter-Decoder zu dick wurde. Deshalb habe ich eine neue Platine
angefertigt, aber vergessen, neue Fotos vom Einbau zu machen:

Hier ist der Decoder verdrahtet und auf dem Fahrwerk
montiert:

Die Verteiler-Platine im Kessel dient zum Anschluss der mit
dem Kessel verbundenen Komponenten, als da sind: Rauchgenerator, Lüfter des
Rauchgenerators, LED Feuerbüchse, LED Triebwerksbeleuchtung, LED
Führerstandbeleuchtung, Lautsprecher in der Rauchkammer. Das Spitzenlicht wird
über eine Steckverbindung direkt an die Adapterplatine angeschlossen, weil der
10polige Stecker sonst 11 Pole haben müsste. Solche Stecker mit mehr als 10
Polen gibt es aber nicht.
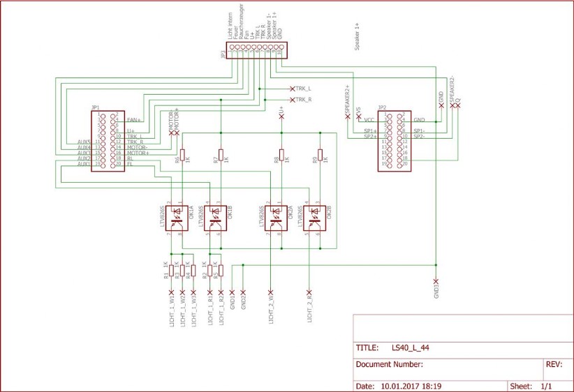
Hier der Schaltplan der Verteiler-Platine:

Der Schaltplan zeigt einen Brücken-Gleichrichter, der
wechselstromseitig an die Gleisspannung (TRK_R, TRK_L) angeschlossen ist. Der
von ihm gelieferte Gleichstrom wird über den FET Q1 an den Rauchgenerator
geliefert. Der FET wird über den Optokoppler OK1 gesteuert. Der Ausgang für den
Rauchgenerator gibt ein PWM-Signal ab, wie übrigens auch der Motorausgang und
die AUX-Ausgänge des Decoders. PWM übersetzt sich mit Pulse Width Modulation
oder deutsch Pulsbreiten-Modulation. Das
bedeutet, dass die Spannung konstant ist, aber die Zeit, in der die Spannung am
Ausgang eingeschaltet ist, variabel. Dadurch ist auch die Ausgangsleistung
variabel. Wer mehr wissen will: Wikipedia oder PN, dies ist schließlich kein
Elektronik-Seminar. Schließlich wird über die unterschiedlichen Einschaltzeiten
des FET die Leistung des Rauchgenerators gesteuert, mehr muss man eigentlich
nicht wissen. Gleiches gilt übrigens auch für die LED der Lokbeleuchtung.
Der Vorteil dieser Schaltung ist schlussendlich, dass der
Decoder nicht mit dem Strombedarf des Rauchgenerators belastet ist, weil dieser
direkt aus der Gleisspannung versorgt wird.
Die Platine habe ich im Stehkessel montiert, dort sind zwei
Gewindebolzen vorhanden, die sich dafür anbieten:

In diese Bolzen habe ich M3-Gewinde geschnitten und kurze
Abstandsbolzen mit Außen- und
Innengewinde eingeschraubt.
Darauf habe ich eine Polystyrol-Platte befestigt, die
wiederum zwei Gewindebolzen für die Befestigung der Verteilerplatine trägt:

Und hier schließlich die Verteilerplatine im Stehkessel:

Den Gleichrichter habe ich später gegen den
Original-Gleichrichter aus dem Tender getauscht, weil er zu dick ist. Auch den
hinteren Wellenstummel des Motors und die Motoranschlüsse musste ich noch
abschneiden, damit das Gehäuse passte. Es geht halt sehr eng zu. Ganz wichtig
ist, dass kein Teil der Verteilerplatine Kontakt zum Gehäuse der Lok bekommt,
weil dieses an die Gleisspannung angeschlossen ist. Ich habe stundenlang nach
einem Kurzschluss gesucht, der erst dann auftrat, nachdem ich den Kessel mit
dem Fahrwerk verbunden hatte. Die Ursache war, dass die Muttern unter der
Polystyrol-Platte in Kontakt mit dem Gehäuse kamen. Ich habe dann die Muttern
seitlich abgeschliffen und mit Isolierband isoliert. Danach war der Spuk
vorbei.
Und hier noch die Unterseite der Verteilerplatine:

Ich hatte Eingangs
geschrieben, dass die Lok zwei Lautsprecher bekommt, einen im Tender und einen
in der Rauchkammer. Die Tür der Rauchkammer wird von unten mit einer Schraube
gehalten. Nach Entfernen der Schraube hat man die Tür gleich in der Hand. ich
habe dann die Rauchkammer ausgemessen und festgestellt, dass knapp Platz für
einen Lautsprecher mit 28 mm Durchmesser vorhanden war. Die Tiefe war mehr als
ausreichend. Bei ESU habe ich dann einen genau passenden Lautsprecher gefunden.
Für diesen habe ich dann eine Schallkapsel aus Kunststoff gedreht in die ich
den Lautsprecher eingeklebt habe. Vorher habe ich die Schallkapsel an der
Rauchkammertür festgeschraubt, dafür hat sich das Gewinde für die Befestigung
des Spitzenlichts angeboten:

Den Lautsprecher musste ich links und rechts noch etwas abschleifen
(die Rauchkammer ist nicht rund), dann passte er saugend in die Rauchkammer.
Hier noch ein Bild vom Raucherzeuger und dem Stecker des
Spitzenlichts. Der gelbe Pfeil zeigt auf den Stecker, der rote auf den Lüfter
des Raucherzeugers:

Hier die Strippen im Kessel:

Schlussendlich habe ich noch eine Platine für den Tender
produziert. Diese nimmt den Lautsprecher für tiefen Töne, die Vorwiderstände
für die Tenderbeleuchtung und den Strompuffer auf. Der Lautsprecher ist über
einen Tiefpass, bestehend aus einer Drossel mit 1 mH und einem
Tonfrequenz-Kondensator mit 22 µF / 63 V, angeschlossen. Alles weitere könnt
ihr dem Schaltplan entnehmen:

Und hier die Platine selbst:

Diese Platine habe ich in den Tender eingeklebt. Anschließend habe ich den Tender montiert. Weil das nicht besonders spannend war, gibt es keine Bilder.
Nach erfolgreicher Programmierung des Decoders und Probefahrt habe ich die Lok noch etwas verschönert. Ab Werk hat sie blanke Radreifen und Naben. Weil das ja nun gar nicht geht, habe ich mit Farbe nachgeholfen (der Motor lief dabei auf einer niedrigen Fahrstufe):


Als Farbe habe ich Revell feuerrot, seidenmatt RAL 3000 verwendet, diese passt hundertprozentig, ein kleines Wunder. Die Kreuzschlitzschrauben haben auch einen Kleks rot abbekommen.
Und hier die fertige Lok in voller Pracht:

Vielleicht noch interessant: Der Raucherzeuger wird über Aux 5 des Decoders gesteuert. Dieser ist auf "Raucherzeuger/Soundgesteuert" eingestellt. Der Lüfter des Raucherzeugers ist an die Ausgänge "Fan" und "GND" angeschlossen. Vorher prüfen, ob es aus dem Schornstein bläst, oder ob der Lüfter saugt!
So, das war's. Ich versuche noch am Freitag ein Video von der fahrenden Lok zu machen, das reiche ich dann noch nach. Wenn jemand die Datei des Decoders haben möchte, einfach PN, er sollte aber einen ESU Lokprogrammer haben. Die Basis für den Sound ist von ESU die Dampf-Universal 3Zylinder.
Und hier könnt ihr ein Video von der fahrenden Lok sehen.